Bienvenidos a otro resumen semanal de noticias de BeInCrypto, les traemos el top 10 noticias más relevantes de la semana del 30 de marzo al 5 de abril de 2024. Actualice instantáneamente las últimas noticias de Bitcoin, criptomonedas, blockchain, FinTech, mercados bursátiles, tecnologías disruptivas, geopolítica, macroeconomía, trading y mucho más. Profundice en los temas que le parezcan más interesantes.
BeInCrypto: La noticia de Bitcoin y criptomonedas más importante de la semana
El segundo halving de Bitcoin Cash se completa en medio de una fuerte caída del precio de BCH
El mundo de las criptomonedas presenció un evento de gran trascendencia con el segundo halving de Bitcoin Cash. Este hito, esperado por la comunidad cripto, ha dejado una huella indeleble en el mercado.
BeInCrypto: Otras noticias de Bitcoin y criptomonedas relevantes de la semana
Ripple revela planes para lanzar una stablecoin vinculada al dólar estadounidense
Ripple, una empresa que ofrece soluciones blockchain y de criptomonedas, anunció sus planes para lanzar una stablecoin vinculada 1:1 al dólar estadounidense (USD).
Lea más: ¿Cómo comprar Bitcoin (BTC)? Todo lo que debes considerar
Coinbase se alista para integrar Bitcoin Lightning Network
Coinbase ha seleccionado a Lightspark para integrar la red Bitcoin Lightning Network. Esta iniciativa tiene como objetivo mejorar la plataforma con transacciones de Bitcoin más rápidas y rentables, un paso importante para mejorar la eficiencia.
El Gobierno de EEUU transfiere más de $2,000 millones en Bitcoin (BTC)
El Gobierno de Estados Unidos transfirió 30,175 Bitcoin (BTC) a un monedero reconocido como parte del cripto exchange Coinbase. Este movimiento representa una cantidad considerable de 2,000 millones de dólares, calculada al precio actual de Bitcoin de aproximadamente 65,000 dólares por BTC.
Max Keiser critica a Javier Milei: “Nunca se tomó el tiempo de entender Bitcoin”
En un giro inesperado, el maximalista de Bitcoin, Max Keiser, ha dirigido críticas hacia Javier Milei, destacado líder anarco-capitalista y libertario en Argentina.
¡Mes del halving! Predicción del precio de Bitcoin para abril 2024
Ha llegado un mes muy esperado por los miembros de la comunidad cripto. La importancia de abril radica en que se ejecutará el cuarto halving de Bitcoin: ¿Cómo podría reaccionar el precio de BTC? Esto sugieren los analistas y ChatGPT.
Conozca las narrativas de criptomonedas más rentables del primer trimestre de 2024
El mundo de las criptomonedas está lleno de tendencias e innovaciones. A medida que el mercado evoluciona, surgen nuevas narrativas que impulsan el valor de ciertos tokens. En el primer trimestre de 2024, algunas de estas narrativas ofrecieron rendimientos espectaculares a los inversores.
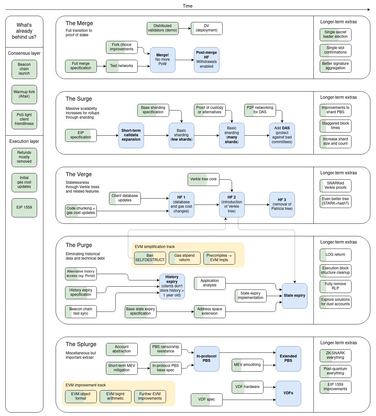
Anuncian “The Purge” en Ethereum (ETH): ¿Qué deberías esperar?
Vitalik Buterin, acaba de revelar la siguiente fase de Ethereum conocida como “The Purge”. El objetivo de los desarrolladores a través de este paso es poder configurar un sistema para borrar el historial de datos antiguos y superfluos con el fin de liberar espacio en la red.
Google Trends: Top 5 países con mayor interés en Bitcoin
La adopción mundial de Bitcoin se puede comparar con el desarrollo de Internet en 1997. Si bien el camino ha estado lleno de obstáculos, la dirección general es prometedora. El interés en Bitcoin está creciendo, como lo confirman los datos de Google Trends. Es evidente que los inversores minoristas están regresando, aunque el interés varía de un país a otro. Veamos los cinco países que muestran mayor interés en Bitcoin.
Lea más: Mejores exchanges de criptomonedas para principiantes
¿Cómo Warren Buffett se beneficia de Bitcoin y las criptomonedas?
Warren Buffett, un crítico incondicional de Bitcoin y las criptomonedas, está cosechando indirectamente los beneficios de la clase de activos que a menudo ha desestimado.
¿Tiene algo que contar sobre las noticias BeInCrypto de la semana o cualquier otro tema? Escríbanos o únase a la discusión en nuestro canal de BeInCrypto en Telegram. También puede encontrarnos en Facebook o X (Twitter).





