Vitalik Buterin, acaba de revelar la siguiente fase de Ethereum conocida como “The Purge”. El objetivo de los desarrolladores a través de este paso es poder configurar un sistema para borrar el historial de datos antiguos y superfluos con el fin de liberar espacio en la red.
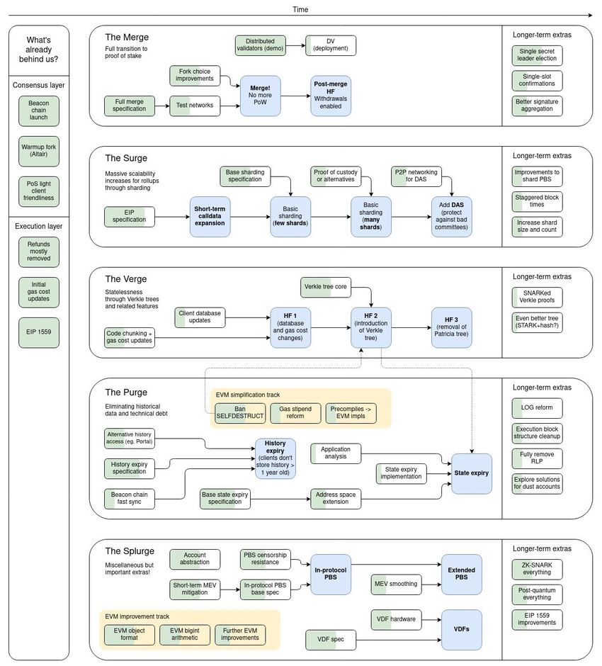
Se pensaba que después de la famosa “Merge”, la transición de Ethereum de un modelo de consenso de Proof-Of-Work (PoW) a Proof-Of-Stake (PoS), la red no experimentaría grandes transformaciones. Sin embargo, parece que esta transición fue solo el comienzo de un viaje de desarrollo más amplio para Ethereum, que incluye otras cuatro fases: The Surge, The Verge, The Purge y The Splurge.
¿Qué depara con “La Purga” de Ethereum?
Actualmente estamos en la tercera etapa, “The Verge”, pero nos acercamos rápidamente a su cuarta etapa, “The Purge”. Vitalik Buterin, uno de los cofundadores de Ethereum, reveló recientemente los próximos cambios destinados a simplificar el protocolo y reducir la carga de recursos en los nodos. Estos ajustes son parte integral de esta etapa crucial llamada “La Purga”.
La fase de “purga” de Ethereum forma parte de un proceso de simplificación del protocolo, ilustrado en particular por la propuesta de mejora de Ethereum EIP-6780 que modifica el código de operación SELFDESTRUCT.
Leer más: ¿Cómo comprar Ethereum (ETH) en 2024? Lo que necesitas saber
El EIP-6780, al limitar la funcionalidad del código de operación SELFDESTRUCT, encarna perfectamente esta estrategia de simplificación. Anteriormente, este código de operación permitía que un contrato se autodestruyera y volcara su código y almacenamiento, una característica ahora restringida para limitar el abuso y las complicaciones técnicas.
Por tanto, esta modificación aporta nuevas invariantes a la red, mejorando el rendimiento y la seguridad, al tiempo que reduce la carga para los desarrolladores de clientes Ethereum (ETH). Más allá de EIP-6780, están tomando forma otras “purgas”, como eliminar código obsoleto y mejorar la gestión de datos históricos de la red.
La eliminación del soporte para redes previas a la fusión (Proof-Of-Work) por parte de Geth, la optimización de la gestión de “cuentas vacías” y la introducción de una ventana de almacenamiento de 18 días para blobs en Dencun, son ejemplos concretos de este enfoque de simplificación.
Estas iniciativas no sólo reducen la deuda técnica sino que también facilitan la vida a los desarrolladores y operadores de nodos, al aliviar significativamente sus limitaciones de almacenamiento y cálculo.
¿Qué otra cosa sucederá con “The Purge” de Ethereum?
La transformación provocada por “The Purge” tiene un impacto considerable en el ecosistema Ethereum en su conjunto. El abandono de precompilaciones poco utilizadas, por ejemplo, si bien simplifica la red, plantea la cuestión del futuro de las aplicaciones que las utilizaban.
Esto plantea una idea más amplia sobre cómo los cambios de protocolo pueden influir en los desarrolladores de aplicaciones descentralizadas y, por extensión, en los usuarios finales. La introducción de EIP-4444, que por su parte planea limitar el almacenamiento histórico de bloques en los nodos predeterminados, ilustra otra dimensión de esta evolución.
Si bien, por un lado, esto podría reducir la barrera de entrada para operar un nodo Ethereum, también plantea dudas. En especial, sobre la conservación del historial de la red y la distribución de esta responsabilidad.
Leer más: ¿Qué es la Fusión de Ethereum (ETH)? Una guía para comprender “The Merge”
Establecer redes especializadas de igual a igual para almacenar y transmitir este historial podría ser una solución. No obstante, requerirá una coordinación y confianza renovadas dentro de la comunidad Ethereum.
Sin embargo, “The Purge” también plantea preguntas importantes sobre el futuro de Ethereum. ¿Cómo afectarán estos cambios a los desarrolladores de aplicaciones descentralizadas y a los usuarios finales? ¿Habrá compensaciones entre la simplificación del protocolo y la flexibilidad para futuras innovaciones?
¿Cómo se adaptarán la comunidad de Ethereum y las partes interesadas para aprovechar estos desarrollos manteniendo al mismo tiempo la solidez de la red?
Moraleja de la historia: Después de la gran limpieza de Merge, Ethereum decide aclarar las cosas con Purge. Menos es más, excepto en lo que respecta a las fases de desarrollo.
¿Tiene algo que decir sobre Ethereum (ETH) o otro tema? Escríbanos o únase a la discusión en nuestro canal de Telegram. También puede encontrarnos en Facebook o X (Twitter).





