El investigador de criptomonedas ZachXBT acusó al trader OTC chino Yicong Wang de lavado de dinero en criptomonedas. Desde 2022, Yicong supuestamente ha lavado decenas de millones en criptoactivos robados por el Grupo Lazarus.
El Grupo Lazarus, un colectivo de hackers norcoreanos infame, ha demostrado su capacidad para robar y lavar cientos de millones de dólares en hacks de criptomonedas.
Lavado de dinero del Grupo Lazarus
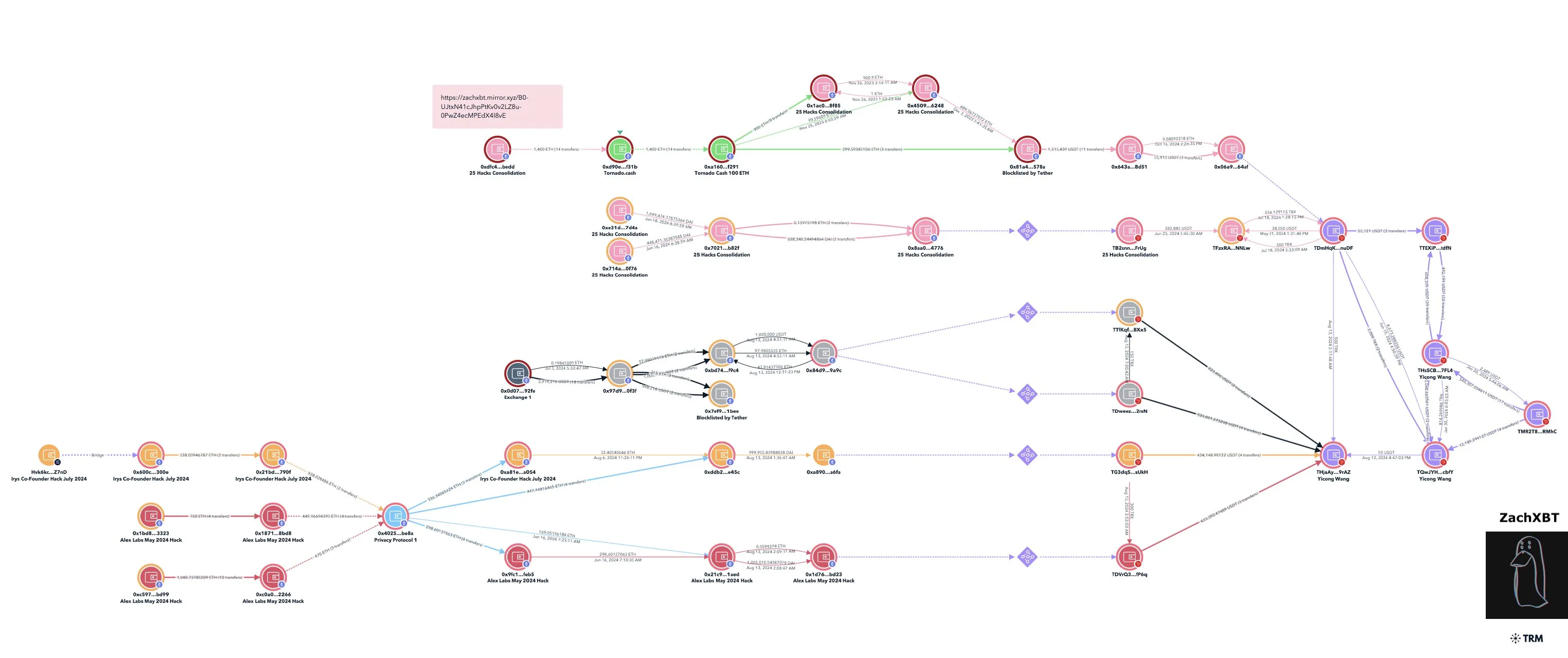
El investigador de criptomonedas ZachXBT ha identificado al trader OTC chino Yicong Wang como un actor clave en el lavado de criptoactivos robados para el Grupo Lazarus, una organización de hacking norcoreana notoria. ZachXBT, conocido por exponer scams, compartió un diagrama detallado que mapea las direcciones de los monederos de Yicong.
Los datos destacan transacciones que vinculan a Yicong con cuentas hackeadas y fondos ilícitos, implicándolo aún más en facilitar el lavado de activos robados. El Grupo Lazarus es un colectivo de hackers de criptomonedas de renombre mundial, con base en Corea del Norte.
Leer más: Estafas de criptomonedas en España y LATAM en 2024
En octubre, Estados Unidos acusaron al grupo de robar impresionantes 879 millones de dólares en criptomonedas, y comenzaron a incautar sus activos. Estos hackers sofisticados, sin embargo, han utilizado una variedad de operaciones de lavado, moviendo 35 millones de dólares a través de Camboya en julio.
ZachXBT dijo que un seguidor en redes sociales inicialmente lo contactó, alegando que su cuenta de exchange fue congelada después de una transacción P2P con Yicong. La plataforma informó a este usuario anónimo que violó sus términos de servicio al lavar fondos robados de Lazarus.
El usuario posteriormente proporcionó a ZachXBT datos relevantes de monederos, capturas de pantalla de conversaciones y más. Sin embargo, mientras ZachXBT intentaba conectar el rastro del dinero, Yicong se puso en contacto nuevamente. Afirmó que podría ofrecer a este usuario anónimo una transferencia de (USDT) a yuanes chinos a tasas sustancialmente inferiores a las del mercado.
La investigación de ZachXBT
Esto puede ser una señal clara de actividad de estafadores, como en el reciente ejemplo de Valeria “Bitmama” Fedyakina. ZachXBT no indicó una cantidad concreta de activos robados que Yicong haya lavado para el Grupo Lazarus.
Sin embargo, señaló varios incidentes específicos en el rango de los millones de dólares, y afirmó que Yicong ayudó a “convertir decenas de millones de cripto robados en efectivo” desde 2022. Además, en un hilo separado, ZachXBT tocó la dificultad de rastrear definitivamente estos fondos:
“[Yo] no he visto números reportados públicamente antes, pero estimo que las estafas de ingeniería social / phishing de soporte de Coinbase han resultado en 100 millones a 150 millones de dólares robados solo en el último año de sus usuarios,” declaró.
Leer más: Estafas con Bitcoin y minería de criptomonedas: ¿Cómo evitarlas?
A pesar del progreso en la lucha contra las estafas cripto, las operaciones complejas de phishing están en aumento. Las diversas cuentas de Yicong han sido prohibidas en varias plataformas, pero ZachXBT cree que simplemente ha cambiado sus estrategias comerciales:
“Es evidente por on-chain que ha estado ayudando activamente al Grupo Lazarus en las últimas semanas. Esperemos que en algún momento en el futuro Yicong Wang sea responsabilizado por sus acciones,” concluyó.





