En 2024, el espacio de las criptomonedas está repleto de acontecimientos significativos: los gobiernos de todo el mundo han empezado a reconocer las criptomonedas como una clase de activos, los gigantes de TradFi han entrado en el gran juego y el halving del Bitcoin sugiere que puede haber un mercado alcista en el horizonte.
Con el aumento de la liquidez del mercado y la tendencia de la gente a invertir su dinero con más audacia, es fundamental centrarse en la seguridad de los activos. BeInCrypto se reunió con el fundador y CEO de Gate.io, el Dr. Lin Han, para hablar sobre la importancia de la Proof-Of-Reserve (PoR), la necesidad de transparencia en la industria y el enfoque del exchange para mantener seguros los fondos de los usuarios.
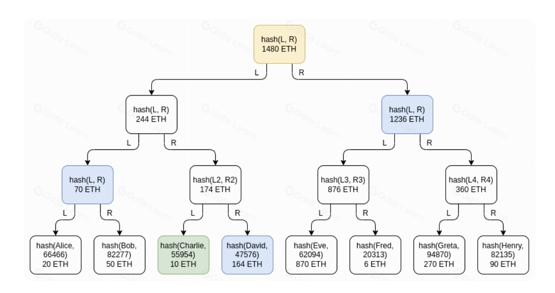
Proof-Of-Reserve (PoR) como nuevo estándar en los exchanges
Gate.io no es un recién llegado al concepto de Proof-Of-Reserve. En 2020, fue uno de los primeros exchanges en realizar PoR utilizando el método ahora estándar de combinar el Árbol de Merkle con una empresa de auditoría de terceros y la validación independiente de los usuarios.
Dos años más tarde, la plataforma hizo su implementación de código abierto tras el colapso de FTX. En 2023, el método se actualizó para incluir informes periódicos sobre más de 170 activos y utilizar ZK-SNARK para mejorar la seguridad y la privacidad.
Leer más: ¿Qué es Proof of Reserves (PoR)? Una guía para principiantes
Pero el principal problema persiste. Aunque el PoR del 100% se ha convertido en un punto de referencia para la mayoría de los exchanges centralizados (CEX), todavía tiene que ser más fácil para el usuario medio entender y completar una verificación del Árbol de Merkle.
El Dr. Han simplifica el proceso de verificación, comparándolo con un juego colaborativo en el que millones de usuarios identifican defectos en los datos:
“Entender el Árbol de Merkle o la tecnología de conocimiento cero puede resultar complicado para personas sin conocimientos técnicos. Pero el proceso de verificación en sí es bastante sencillo. Cuando publicamos todos los datos, los códigos fuente, las herramientas, la gente puede colaborar para encontrar los defectos de nuestros datos.
La primera vez que introdujimos este método no disponíamos de tecnología más avanzada como ahora. Los usuarios tenían que confiar en nosotros y en la empresa auditora. Pero ahora es mucho más fácil con ZK: la gente sabe que seguimos todas las normas, ya que no podemos incumplirlas gracias al código fuente abierto. Así que no tienen que confiar en nosotros, sino en la tecnología.”
La conversación gira en torno a las implicaciones más amplias del PdR como norma del sector. Han predice que su integración en los mercados financieros tradicionales fomentará una mayor transparencia y responsabilidad, estableciendo un nuevo punto de referencia.
Sin embargo, señaló que este éxito dependerá en gran medida de la comunidad cripto, desde los agregadores de datos y los medios de comunicación hasta las personas influyentes y los usuarios medios:
“PoR permite la verificación de saldos de terceros sin revelar información sensible. Esto es algo que el mundo financiero nunca ha tenido antes. Definitivamente puede y debe ser un estándar de la industria. Y depende de nosotros cómo expliquemos las ventajas de esta tecnología al mundo tradicional.
Creo que el requisito de tener la prueba de reserva auditada será un requisito básico para todos los cripto exchanges. Y una vez que se haga, entonces, ya sabes, es la mano invisible de los mercados, cuando de repente, todos los jugadores empezarán a prestar mucha más atención para estar en los estándares y ser transparentes”.
Gate.io: Equilibrio entre eficacia y seguridad
El CEO de Gate.io profundiza en el debate de los exchanges centralizados frente a las plataformas descentralizadas, destacando la eficiencia y facilidad de uso de CEX. A pesar del atractivo de las opciones descentralizadas, subraya la dependencia actual de las CEX debido a los bajos costes de transacción y la facilidad de uso:
“Los CEX siguen siendo muy, muy eficientes. Por ejemplo, las inscripciones están bastante de moda ahora, así que mucha gente negocia tokens BRC-20. En Bitcoin blockchain, tienen que pagar mucho por cada transacción, por cada trading. Pero en la plataforma centralizada, no pagan casi nada.
Al mismo tiempo, los CEX son muy fáciles de usar. En comparación con las aplicaciones Web3, los usuarios sólo tienen que entrar en su cuenta para tenerlo todo. No tienen que gestionar las claves privadas, pensar en cómo mantenerlas seguras o sincronizarse con todos los nodos de la blockchain.”
Leer más: Mejores exchanges de criptomonedas para principiantes
No obstante, prevé un cambio gradual hacia las plataformas descentralizadas impulsado por los avances en infraestructura y UX:
“Muchas cosas se están resolviendo rápidamente en Web3. Ahora tenemos mejor infraestructura, mejores monederos, mejores interfaces. Por ejemplo, nuestro monedero Web3 admite más de 40 blockchain, y en el futuro fusionaremos los demás blockchain ya admitidos en Gate.io, por lo que el número se disparará a 300. Ahora los usuarios pueden almacenar y trading los tokens nativos, como BTC, LTC y DOGE, ERC-20 y BRC-20 tokens.
También vamos a añadir los tokens de dApp: de momento la gente puede obtener información de Uniswap, pero más adelante podrán comprobar la información directamente en nuestro monedero. Esto significa que los usuarios gestionarán todos los activos, todos los tokens, en un único monedero en su teléfono móvil.”
El CEO señala una vez más que mientras los usuarios dependan en gran medida de CEX, es importante que presten mucha atención a la disponibilidad de PoR y auditorías. Afirma que se trata de una buena medida para demostrar que los fondos están seguros, al menos por ahora.
Entorno seguro para todos los usuarios de Gate.io
Mientras el CEO explora la posibilidad de atender las necesidades institucionales, subraya el compromiso de Gate.io de mantener sus estándares. El Dr. Han destaca el estricto proceso de diligencia debida que llevan a cabo los clientes institucionales y la importancia de cumplir sus requisitos de seguridad y conformidad.
La disposición de Gate.io a atender las demandas institucionales refleja su dedicación a proporcionar a todos los usuarios un entorno seguro y regulado:
“Gate.io acepta todo tipo de clientes. En estos momentos atendemos a miles de clientes institucionales en todo el mundo. Según nuestra experiencia, la principal diferencia entre los clientes institucionales y los minoristas es que se preocupan más por la seguridad y el cumplimiento de nuestra plataforma. Por eso, no sólo se embarcan antes de empezar a negociar, sino que también hacen la diligencia debida.
Preguntan cómo almacenamos las claves y los activos, cómo hacemos el KYC y el KYT, cómo evitamos la manipulación del mercado. Atender a las instituciones es mucho más difícil, porque tenemos que mantener un nivel muy alto para que queden satisfechas. Pero todos estos pasos benefician también a los usuarios minoristas.”
Han también señala que Gate.io invirtió muchos años y recursos en solicitar licencias. Valió la pena, ya que los nuevos clientes del exchange procedentes de las finanzas tradicionales no pueden negociar en plataformas no reguladas.
Leer más: Mejores exchanges descentralizados de criptomonedas (DEX) en 2023
Ahora, es una de las principales exchanges de criptomonedas con licencias y aprobaciones en diferentes jurisdicciones. Además, Gate Group ya tiene licencias o aprobaciones en Malta, Lituania, Italia, Dubai, Gibraltar, etc.
De cara al futuro, el CEO ofrece una visión de la hoja de ruta estratégica de Gate.io. La atención prestada a la mejora de las medidas de seguridad y al fomento de asociaciones estratégicas subraya el compromiso. La plataforma busca mantenerse a la vanguardia.
Con la vista puesta en la innovación y en las soluciones centradas en el usuario, Gate.io traza el camino hacia el crecimiento. Asimismo el éxito continuos en el dinámico sector de los activos digitales:
“Gate.io aspira a tener un sistema de seguridad muy sólido como ecosistema, no sólo para CEX, sino también para Web3. Queremos averiguar todo lo que es posible atacarte. Así que en 2024, y también para el futuro, Gate.io va a invertir más en seguridad. Vamos a trabajar con socios para realizar más tests, auditorías y otras cosas para mejorar nuestro sistema y ofrecer una plataforma lo más segura posible para todos los usuarios.”
¿Tiene algo que decir el exchange Gate.io o otro tema? Escríbanos o únase a la discusión en nuestro canal de Telegram. También puede encontrarnos en Facebook o X (Twitter).





