La Unión Europea está dando algunos pasos hacia su euro digital, habiendo discutido algunas propuestas y comenzado estudios de mercado. Sin embargo, algunas acciones pueden necesitar apoyo político.
La Unión Europea ha ofrecido una actualización sobre el euro digital, su muy discutida moneda digital del banco central (CBDC).
Los ministros de Finanzas de la UE hablaron sobre las propuestas recientes sobre el euro digital el 16 de enero, y los miembros adoptaron una declaración sobre la CBDC. Afirmaron que ciertas características y opciones de diseño requieren afirmación política.
El informe de la reunión ofrece más información sobre la opinión del grupo sobre el euro digital. Señala que los pagos digitales son cada vez más populares, pero que los pagos en efectivo siguen siendo importantes para muchos países de la región.
En cuanto a la motivación de por qué podría ser necesaria una CBDC, el informe establece que sería “un ancla monetaria que preservaría el acceso público al dinero del banco central en el mundo digitalizado al ser ampliamente accesible para los posibles usuarios”. También beneficiaría la autonomía estratégica, ya que la UE lo ve como un medio para aumentar la independencia de las soluciones de pago no europeas.
La privacidad es un tema que se discute a menudo con respecto a CBDC, pero el informe confirma que el Banco Central Europeo (BCE) no tendrá información sobre las tenencias, el historial de transacciones o los patrones de pago. También enfatiza que el euro digital “no se trata de dinero programable”.
El BCE toma la ruta de la Unión Europea
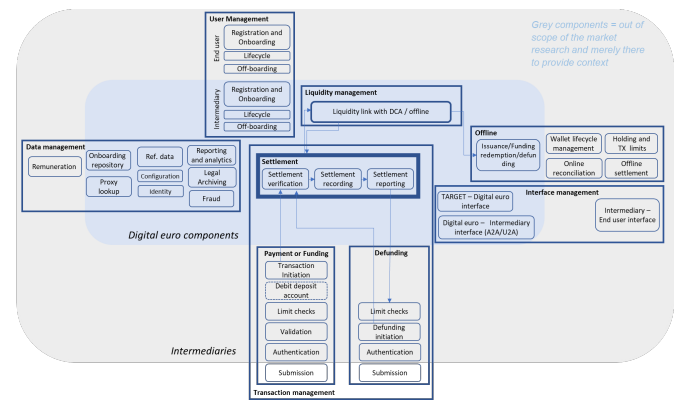
El BCE también publicó una publicación de investigación de mercado sobre soluciones técnicas para el euro digital. Aquí invitaron a los participantes del mercado a participar en una investigación de mercado para comprender mejor un diseño técnico para el CBDC.
Ir proporcionó un esquema para un diseño potencial para el euro digital con el único propósito de realizar estudios de mercado. Los actores de este sistema son los consumidores, los intermediarios como las instituciones financieras, el BCE y los bancos centrales de la región.
El flujo de extremo a extremo del diseño ve varios aspectos esperados de un CBDC. El consumidor realiza una solicitud de incorporación a los intermediarios, que capturan datos y realizan comprobaciones KYC. Una vez hecho esto, emiten monederos al consumidor. En el otro extremo, los componentes del euro digital (que supervisan el proceso general) verifican si el usuario ya tiene un monedero y realiza confirmaciones de liquidación.
El gobernador del Banco de Inglaterra no se deja influir por la CBDC
Los CBDC han estado despegando en varias partes del mundo, incluidos India, China, Japón y Suecia, entre otros países. Sin embargo, no todos los bancos centrales parecen convencidos de que sean necesarios.
El gobernador del Banco de Inglaterra, Andrew Bailey, tenía dudas sobre una libra digital y dijo que no estaba seguro de si era necesaria. Dijo: “Tenemos que tener muy claro qué problema estamos tratando de resolver aquí antes de dejarnos llevar por la tecnología y la idea”, una posición que Inglaterra generalmente ha tomado con los activos digitales.





