El BPI ha lanzado el Proyecto Polaris con el objetivo de prevenir ciberataques o hacks a las CBDC (Central Bank Digital Currency) o monedas digitales emitidas por los bancos centrales.
Los hacks a la infraestructura crítica se encuentran entre los cinco riesgos con mayor impacto global. En el futuro, un sistema de moneda digital emitida por un banco central sería considerado una infraestructura nacional crítica. Un buen equivalente serían los sistemas de liquidación bruta en tiempo real (RTGS).
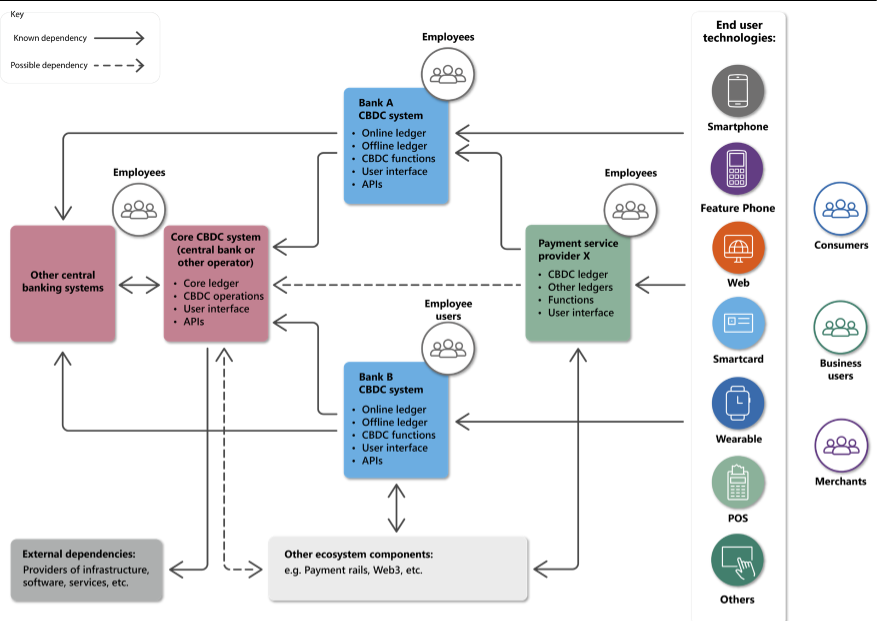
El BPI publica un framework para prevenir ataques las CBDC
Con el fin de ayudar a los bancos centrales a mitigar los riesgos potenciales asociados a una CBDC, el Centro Nórdico de Innovación del BIS ha publicado un marco de ciberseguridad y resiliencia para los sistemas de CBDC.
El marco tiene en cuenta el rápido crecimiento del entorno digital y la interconexión entre las partes y los dispositivos que dependen de internet y las redes de telecomunicaciones. Esto ha creado un panorama de amenazas cibernéticas diverso, complejo y en constante evolución. Esto es particularmente cierto si se considera que el uso de las CBDC no solo sería bancario sino también comercial, como lo ejemplifica el Proyecto Rosalind.
“El marco de seguridad y resiliencia de Polaris se ha desarrollado para guiar a los bancos centrales en el diseño, implementación y operación de sistemas CBDC seguros y resistentes para mitigar los riesgos operativos, legales y de reputación que enfrentan los bancos centrales por amenazas cibernéticas o fallas operativas.”
Al no haber probado las nuevas tecnologías que podrían utilizar los sistemas de CBDC a escala operativa, es necesario evaluar y abordar su potencial para introducir inadvertidamente nuevos riesgos de seguridad. De allí que los bancos centrales deben enfrentar las amenazas de ciberataques realmente desean implementar una CBDC en el corto plazo.
La violación de un sistema de CBDC debido a ataques cibernéticos o fallas técnicas podría erosionar la confianza en la infraestructura. Es decir en el banco central y potencialmente en el sistema financiero, además de generar una serie de efectos reputacionales, operativos y legales.
“Dado que las nuevas tecnologías que los sistemas de CBDC podrían usar en muchos casos no se han probado a escala operativa, es necesario evaluar y abordar su potencial para introducir inadvertidamente nuevos riesgos operativos y de seguridad.”
BPI: “Los riesgos de hacks a las CBDC no pueden eliminarse por completo”
El BPI clama que muchos bancos centrales ya tienen medidas sólidas de ciberseguridad y resiliencia. También añade que “se adhieren a los más altos estándares de la industria en controles y gestión de riesgos”. Sin embargo, el BPI destaca que los riesgos no pueden eliminarse por completo.
El marco de seguridad y resiliencia Polaris ha sido desarrollado para guiar a los bancos centrales ante esta amenaza. Polaris abarca en sí el diseño, implementación y operación de sistemas de CBDC seguros y resilientes. Esto con el “fin de mitigar los riesgos operativos, legales y reputacionales que enfrentan los bancos centrales. Sea debido a las amenazas cibernéticas o las fallas operativas”.
Teóricamente, la ciberseguridad es un elemento vital para una CBDC. Esto es así porque su protocolo, además de ser completamente digital, estaría severamente interconectado con el sistema bancario. A diferencia de un hackeo a un exchange de criptomonedas, un ciberataque a gran escala en contra de este sistema tendría consecuencias devastadoras. No solo para los ciudadanos, sino para la legitimidad del sistema financiero e incluso del Gobierno.
Un actor malintencionado en el protocolo de las CBDC podría conducir a una catástrofe. Desde la pérdida de fondos, el robo de información sensible, la interrupción de servicios financieros, la manipulación de registros y una parálisis en el mercado de créditos.
Incluso podría llevar a una pérdida de confianza en el banco central emisor y su moneda resultando en una depreciación de la divisa en el mercado internacional… Solo por mencionar las consecuencias más inmediatas. En otras palabras, dado que las CBDC pretenden integrar todo el sistema monetario en una estructura centralizada, se deduce que si dicha estructura cae, afectará el macroentorno en su totalidad.





