Un desafortunado inversor en criptomonedas ha perdido millones en la última estafa de phishing cripto. Además, la víctima perdió una gran cantidad de tokens Ethereum apostados en lo que es uno de los ataques de phishing más grandes de la historia reciente.
El 7 de septiembre, los canales de seguridad y scams de blockchain mostraron alertas sobre un hack masivo de phishing, pero ya era demasiado tarde para un inversor.
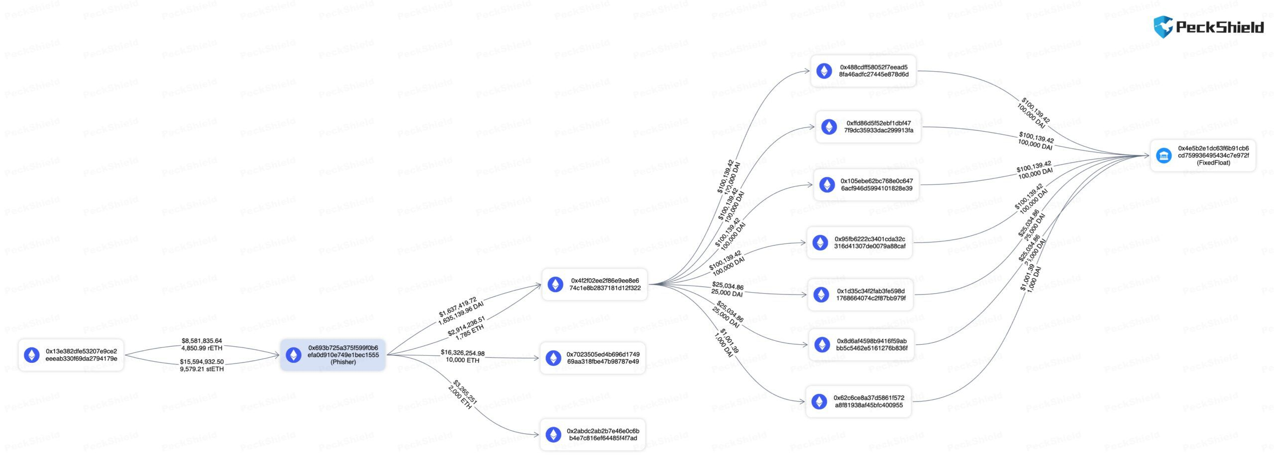
Un hack de phishing cripto consume 24 millones de dólares en tokens
Hace apenas unas horas se informó del ataque y los detalles aún son irregulares. Sin embargo, parece que la víctima perdió 24,23 millones de dólares en stETH y rETH en el hack.
PeckShield informó que la ballena perdió 9.579 stETH y 4.851 rETH. stETH es el token Ethereum apostado por Lido, mientras que el token Ethereum apostado por Rocket Pool es rETH.
Según Scam Sniffer, la víctima le dio la aprobación del token al estafador al firmar transacciones de “increaseAllowance”.
Además, la dirección maliciosa había sido marcada previamente y estaba asociada con varios sitios web de phishing cripto.
Además, PeckShield informó que el hacker ya había comenzado a transferir los fondos robados.
Intercambiaron rETH y stETH por alrededor de 13,785 ETH, con un valor aproximado de 22,5 millones de dólares, y 1,64 millones de DAI .
El informe agregó que FixFloat ya recibió una transferencia de alrededor de 451.000 DAI. FixFloat es un exchange de criptomonedas automatizado que utiliza Lightning Network.
El phishing es una forma de estafa de ingeniería social en la que los atacantes engañan a las personas para que revelen información confidencial o instalen malware como ransomware.
Recientemente, algunos de estos enlaces maliciosos incluso se han encontrado en Google como anuncios. Además, un anuncio falso de criptomonedas de Google hizo que una víctima casi cayera en una estafa que habría terminado en una pérdida de casi 900,000 dólares.
En agosto, BeInCrypto informó que los estafadores robaron 675,000 USDT y siete NFT en dos ataques de phishing.
Nueva amenaza detectada
El 6 de septiembre, la empresa de ciberseguridad Group-IB advirtió sobre un importante actor de amenazas de phishing llamado “W3LL”.
El actor de amenazas ejecuta un mercado clandestino oculto que vende herramientas para evitar la autenticación multifactor (MFA) de Microsoft 365.
Además, el kit de phishing personalizado llamado “Panel W3LL” está dirigido a cuentas corporativas de Microsoft 365.
Además, las estimaciones sugieren que entre octubre de 2022 y julio de 2023, más de 56.000 cuentas se vieron comprometidas.
Los expertos advirtieron que las herramientas señalan una nueva era peligrosa de sofisticados ataques de phishing de “adversario en el medio” diseñados para eludir la MFA que serán difíciles de detectar.





