Los analistas de blockchain han revelado detalles de la confiscación por parte de Israel de más de 1,5 millones de dólares en criptomonedas destinadas a patrocinar intereses pro iraníes.
Los grupos político-militares pro iraníes fueron patrocinados por criptomonedas a través de un intermediario sirio. La firma estadounidense de blockchain Chainalysis anunció esto en su blog.
Habría ayudado a la inteligencia israelí
La firma afirma haber ayudado a la inteligencia israelí a incautar 1,7 millones de dólares en criptomonedas destinadas a financiar el régimen iraní.
Según datos publicados, la agrupación político-militar de la Fuerza Quds (reconocida como terrorista en Estados Unidos y países europeos) auspició las actividades de otra organización terrorista, Hezbolá.
El financiamiento se llevó a cabo con la ayuda de criptomonedas a través del sistema Hawala (un sistema financiero y de liquidación informal basado en la compensación de reclamos y obligaciones).
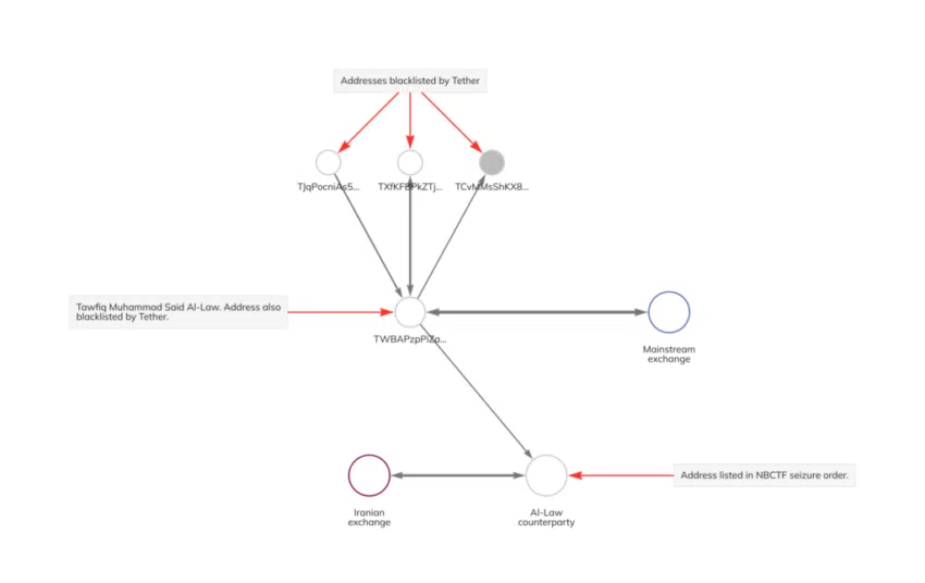
Según Chainalysis, Israel confiscó las billeteras de cierto corredor sirio, Tawfiq Muhammad Saeed Al-Low. Según los informes, trabajó para Muhammad Qasim al-Bazzal, un intermediario financiero entre Hezbolá y la Fuerza Quds. El bróker sirio también trabajó con Muhammad Jafar Kasir, otro especialista financiero entre los movimientos pro iraníes.
Irán ama el dólar en la red TRON
De los detalles publicados por Chainalysis, se deduce que Said patrocinó a grupos pro-iraníes que utilizan la atadura de la stablecoin (USDT) en la red TRON. Los fondos del propio Said y sus intermediarios en la stablecoin ya están bloqueados por el emisor de Tether, señaló la firma.
El corredor sirio envió la moneda estable no solo a intermediarios que eventualmente transfirieron USDT a algún exchange cripto iraní. La moneda digital de Said también llegó a las cuentas de cierta conocida plataforma comercial. No se especifica qué exchange está en cuestión.
Anteriormente, los periodistas de Reuters, citando a Chainalysis, descubrieron que el exchange de criptomonedas de Binance ayudó a Irán a negociar 8 mil millones de dólares a pesar de las sanciones. Las autoridades israelíes congelaron criptomonedas en cuatro docenas de monederos durante la redada, según la firma blockchain.
En abril, los editores escribieron que más del 65% del capital entrante a los exchanges de criptomonedas de Irán sancionado se realiza a través de la red TRON. La mayoría de las veces, los iraníes transfieren la stablecoin USDT y tokens TRX. Este último es necesario para cubrir las tarifas en la red TRON.
La plataforma Nobitex se convirtió en el mayor exchange de criptomonedas de Irán en términos de capital entrante en 2022. Representaba el 87% del capital en el mercado local, según TRM Labs.
Según los analistas, los exchange cripto internacionales envían criptomonedas libremente a las cuentas de las plataformas comerciales iraníes. No está claro de qué exchanges proviene la criptomoneda. TRM Labs afirma que tales operaciones representan hasta 80% de los ingresos de las cuentas de los exchanges iraníes.





