La Guru Network es un proyecto descentralizado con visión de futuro que opera en la intersección de la tecnología blockchain y la inteligencia artificial (IA). Muchos de sus servicios están diseñados para empresas y proyectos que requieren la automatización de procesos de varios pasos. Una de sus herramientas más destacable es DexGuru. Esta guía cubre todo lo que necesitas saber sobre Guru Network y su token nativo GURU en 2024.
¿Qué es Guru Network?
Guru Network es un ecosistema innovador de productos y servicios. La red está desarrollando una capa multicadena de computación de IA para proyectos y aplicaciones basados en blockchain, que buscan crear o mejorar su funcionalidad con herramientas de IA.
El amplio proyecto se lanzó inicialmente como la reconocida exchange descentralizada (DEX, por sus siglas en ingles) DexGuru Trading Terminal y desde entonces ha evolucionado hasta convertirse en una plataforma todo en uno con el nombre de Guru Network. Esta fusiona los procesos empresariales del mundo real con la inteligencia artificial y la tecnología blockchain. En 2024, la plataforma es un motor clave para simplificar el desarrollo y la implementación de aplicaciones centradas en la IA.
Guru Network proporciona un marco para la automatización de procesos empresariales de blockchain (BBPA, por sus siglas en inglés), que facilita el desarrollo de aplicaciones con requisitos mínimos de programación. De este modo, los usuarios se abstraen de la complejidad y pueden centrarse en crear valor para sus propios clientes.
La capa de computación de IA multicadena permitirá a los creadores integrar de forma nativa agentes de IA sincronizados con sus aplicaciones en múltiples cadenas de bloques. Para más detalles técnicos pueden revisar la página oficial del proyecto.
¿Por qué es importante?: limitaciones de los procesos empresariales con IA
Guru Network se enfrenta a una serie de limitaciones en las ofertas actuales de automatización de IA para empresas. Los modelos modernos de IA pueden utilizarse para el reconocimiento de patrones, el procesamiento del lenguaje natural (PLN), el análisis de datos y muchas otras tareas menores. Sin embargo, hay algunos casos del mundo real que ponen de manifiesto las grietas en la armadura de la IA, limitando así su potencial en los procesos empresariales.
Por ejemplo, los modelos modernos de IA tienen dificultades para automatizar procesos que implican varias etapas. Esto hace poco práctico confiar exclusivamente en tales modelos en situaciones en las que los objetivos son complejos.
Es muy importante tener un problema preciso para poder resolver un problema preciso. Cuando no lo tienes claro, entonces es intentar resolver un problema que ni siquiera sabes cuál es.
Rahul Kanodia, Director General de Datamatics, sobre los problemas de la IA
Además, cuando la IA se utiliza en operaciones o procesos a gran escala que implican a múltiples participantes, no consigue escalar. Este inconveniente puede plantear importantes cuellos de botella en entornos de ritmo rápido.
Por último, los sistemas de IA carecen de confianza cuando interactúan con sucesos y acciones del mundo real. Esto limita su potencial para salvar eficazmente la distancia entre los reinos físico y digital.
Guru Network pretende resolver algunos de estos problemas. Al fusionar a la perfección la cadena de bloques y la IA, Guru Network aumenta la eficiencia y garantiza que las aplicaciones sean conscientes con el contexto físico, optimizando el rendimiento dentro de un marco descentralizado. Como lo llegó a demostrar con DexGuru.
Características de Guru Network
Guru Network ofrece un conjunto de características que mejoran la funcionalidad y la eficiencia de las aplicaciones descentralizadas (DApps). Estas características garantizan operaciones seguras, escalables y eficientes en diversos sectores.
Orquestación del flujo de usuarios basada en IA
El orquestador de flujos (Flow Orchestrator) actúa como eje central y coordina las actividades en toda la red. Define y envía procesos empresariales a los motores BBPA y obtiene datos del almacén de datos en la Guru Network, el explorador de bloques y la terminal de operaciones de DexGuru).
Esencialmente, el Guru Flow Orchestrator vincula los modelos de IA, los procesos en la cadena y los datos fuera de la cadena, garantizando un flujo de operaciones sin fisuras. Esto mejora la eficiencia y amplía el alcance de las DApps.
Esta función proporciona a los usuarios un entorno de desarrollo de código mínimo y una interfaz fácil de usar que agiliza la creación y gestión de proyectos.
Interoperabilidad entre cadenas
Chainlink Cross-Chain Interoperability Protocol (CCIP) es una solución para transferir tokens y enviar datos de mensajes arbitrarios a contratos inteligentes en otras blockchain. La integración del CCIP en los servicios de Guru Network garantiza la seguridad y eficiencia de los cálculos y la transmisión de datos fuera de la cadena.
Esta arquitectura permite mejorar la escalabilidad en sectores como las finanzas, la cadena de suministro y las interacciones automatizadas con los clientes. Además, CCIP es funcional en múltiples blockchain compatibles con Ethereum Virtual Machine (EVM), lo que permite a Guru Network ampliar sus servicios a aún más redes.
Agentes de IA integrados de forma nativa en las rutinas
Los agentes individuales de la Guru Network son similares a las funciones de AWS Lambda. Las funciones de AWS Lambda son servicios informáticos que ejecutan código para aplicaciones en respuesta a eventos o solicitudes sin necesidad de administrar servidores.
Los agentes individuales, por su parte, se suscriben a tareas, ejecutan diversas operaciones e interactúan en el marco económico de la Guru Network, como lo hace DexGuru. Las tareas que ejecutan pueden variar ampliamente, entre las que se incluyen:
- Ejecutar solicitudes de modelos de IA
- Realizar transacciones no custodiadas
- Calcular señales de compra y venta basadas en estrategias e indicadores de trading
Servicios de Guru Network
Terminal de trading DexGuru
Como ya se ha mencionado, DexGuru es el terminal de trading de la Guru Newtork. Fue el primer servicio ofrecido por la red. DexGuru es un centro neurálgico de funciones, que ofrece valor a los usuarios de múltiples maneras. Algunos elementos incluidos son:
- Gráficos TradingView: Permite a los usuarios acceder a los gráficos de cualquier token para efectuar análisis técnicos o chartismo.
- Perfil del token: Ver estadísticas, análisis y transacciones completas derivadas de los datos de la cadena para cada token.
- Meta agregación: Un mecanismo que DexGuru utiliza para optimizar las operaciones y encontrar las mejores tarifas.
- Órdenes límite: DexGuru enruta las órdenes limite a través del exchange 1inch.
- Intercambios entre cadenas: Utiliza el puente LiFi para soportar swaps mediante la agregación de puentes.
- Alertas y notificaciones: Permite estar al tanto de las notificaciones de los precios.
- Gráficos múltiples: Personaliza los gráficos de tokens en una sola pestaña.
- Aplicación móvil: Compatible con Android e iOS.
Estas son solo algunas de las funciones que ofrece el terminal de trading. Los usuarios pueden disfrutar de estas y otras funciones adicionales que les ayudarán en el análisis y al trading en la cadena.
Explorador de bloques de Guru Network
El explorador de bloques de Guru Network es esencialmente una alternativa a Etherscan para appchains o blockchain con aplicaciones específicas. Ofrece algunas de las mismas características que puedes ver en los exploradores de bloques estándar, como la vista de portafolios de inversión, los saldos de tokens, la verificación de contratos inteligentes y mucho más.
Algunas de las otras características avanzadas que incluye son el rastreo, una interfaz de Ejecución ABI, gráficos de TradingView, API para desarrolladores, y la integración en blockchain compatibles con EVM. Entre ellas se incluyen:
Almacén de datos
El almacén de datos (Data Warehouse) es una solución de acceso a datos en la cadena que admite aplicaciones de uso intensivo de datos, como análisis, IA y aprendizaje automático (Machine Learning). Proporciona herramientas avanzadas de ingestión de datos, visualización y streaming en tiempo real.
Con esta herramienta, puede integrar sus servicios con el explorador de bloques, lo que permite realizar consultas avanzadas de datos; utilizar un editor SQL visual impulsado por IA; crear cuadros de mando para visualizar datos complejos; integrarse con almacenes de datos; utilizar API endpoints impulsados por la comunidad; y mucho más.
GURU Framework
El GURU Framework, un kit de desarrollo de software (SDK, por sus siglas en inglés), está diseñado para agilizar el proceso de desarrollo, despliegue y gestión de DApps. Proporciona a los usuarios un conjunto de herramientas y bibliotecas que les permiten integrar la IA en el desarrollo de DApps.
Algunas de sus características específicas son la integración con el Flow Orchestrator, el acceso a los motores BBPA, la sincronización de contratos inteligentes a través de múltiples redes blockchain, una API que sirve de puente entre web2 y web3, la creación y gestión de agentes individuales y la utilización del Shared Event Bus.
Comunidad y compromiso
En la Guru Network intervienen varios participantes necesarios, cada uno con una tarea única que crea un sistema cohesionado para la sostenibilidad a largo plazo. He aquí una instantánea de la configuración:
| Roles | Descripción |
|---|---|
| Gurus | Incluye colaboradores principales: Procesadores de IA, Compute Node Runners y trabajadores individuales. |
| Agentes individuales | Unidades computacionales flexibles basadas en eventos. Responden a tareas específicas emitidas por los Motores BBPA. Como unidades económicas integrales dentro de la Guru Network, los agentes individuales reciben honorarios por completar con éxito las tareas. |
| Proyectos sobre ecosistemas | Se trata de proyectos minoristas y empresariales que combinan múltiples orquestaciones BBPA y escenarios de datos para resolver tareas o funciones empresariales específicas. También pueden actuar como Gurus y tienen la oportunidad de publicar sus procesadores de IA, Asistentes de IA GURU y trabajadores individuales en un catálogo de IAAS (infraestructura como servicio). |
| Integradores | Los integradores son una capa intermedia que proporciona la adopción de empresa a empresa del Guru AI Flow Orchestrator y su Framework. |
| Usuarios minoristas | Los usuarios minoristas utilizan sus monederos como asistentes en la red. También pueden aprovechar la función “Compute by Earn”, que les permite seleccionar qué Agentes Individuales lanzar cuando su dispositivo o monedero están inactivos. |
La participación de los usuarios en estas funciones es crucial, ya que crea un bucle de retroalimentación que genera valor en toda la Guru Network, como sucedia en DexGuru. Este valor aumentará aún más a medida que los mecanismos de gobernanza, los hackathons, los programas para desarrolladores y el token Guru enriquezcan el ecosistema y se desplieguen recompensas e incentivos.
Guru token
$GURU es el token nativo de la Guru Network. Se utilizará para distribuir ingresos entre muchos participantes en el ecosistema Guru, como colaboradores y staker. Además de ser una herramienta de distribución de ingresos, el token impulsará el amplio ecosistema Guru. GURU se utilizará para pagar las comisiones de transacción y servicio, las tasas de uso y computación de IA, las tarifas del orquestador Flow y más.
Tokenomics y mecanismos de incentivos
Los gurus y los agentes individuales reciben incentivos principalmente a través de dos mecanismos:
- Cuotas de incentivación de procesos BBPM que figuran en el catálogo de IAAS.
- Comisiones por proporcionar Agentes Individuales como servicio, y por apoyar las operaciones de la red, ofreciendo su infraestructura para tareas computacionales.
Los usuarios también pueden bloquear tokens GURU para apoyar la red y obtener recompensas. El token también ofrecerá actividades de ingresos pasivos más allá de la staking, incluyendo préstamos y yield farming. GURU también se utilizará para apoyar los servicios de puente e interoperabilidad.
El suministro total de GURU se ha fijado en 1,000,000,000 de GURU. La oferta inicial en circulación rondará el 20-30% de la oferta total.
En cuanto a la asignación de fichas, el desglose es el siguiente:
- Colaboradores principales: 20%
- Tesorería de la organización: 20%.
- Desarrollo del ecosistema: 10%
- Inversores: 20%
- Asesores: 2%
- Socios: 1%
- Liquidez anticipada y fijación de precios: 10%
- Marketing: 3%
- Cotización en exchange: 2%.
- LBP: 10%.
- Subvenciones: 2%.
Servicios construidos en Guru Network
Varios proyectos ya han integrado los servicios de Guru en diversos sectores. Ejemplos claros son DexGuru, explorador de bloques y almacén de datos de Guru Network. No obstante, a continuación se ofrecen algunos ejemplos de otros servicios:
- Art Fusion Trees: Art Fusion es una plataforma para que artistas de técnicas mixtas creen obras por encargo para interiores y exteriores.
- Pixelpact.ai: Una plataforma para crear arte y dibujar con IA. Esto le permite también acuñar NFT y llevar su arte.
- NiftNet MemeCoin (plataforma de lanzamiento)
- RealityCraft (plataforma de lanzamiento)
Equipo y asesores
Guru Network es una creación de Evgeny Vakhteev y Nick Sawinyh. Sawinyh tiene más de una década de experiencia en el crecimiento y desarrollo de aplicaciones en el espacio blockchain, cripto y web3. También tiene experiencia como líder de producto, marketing y anteriormente fundó Defiprime.
Vakhteev es el actual director de tecnología de DexGuru, un terminal de trading que forma parte de Guru Network. Tiene experiencia como desarrollador de software en Hulu y una trayectoria aún más larga como CEO de varias empresas. Otros miembros del equipo son:
- Gennady Omyshev – Diseñador jefe
- Sergey V. – Bases de datos
- Ilya Bozhko – Diseñador de productos
- Vitaly Vakhteev – Desarrollador de software
Alianzas
La plataforma DexGuru ha recaudado al menos 6 millones de dólares en dos rondas de financiación. La primera ronda, liderada por ParaFi Capital, recaudó 1 millón de dólares. La segunda ronda reunió 5 millones de dólares de caras conocidas como Huobi, Wintermute y Sandeep Nailwal y más de una docena de otros inversores ángeles, empresas y firmas. Algunas de ellas son:
- Impossible Finance
- Shima Capital
- Mirana Ventures
- Legos Capital
- HoneyDAO
- Nima Capital
- Incuba Alfa
- D1 Ventures
- Andromeda Capital
- Woodstock
- Daedalus
- Supernova
- Cadenza Ventures
Estas inversiones han permitido a la Guru Network expandirse desde sus humildes comienzos como un simple terminal de trading compatible con EVM hasta la plataforma expansiva que es en 2024.
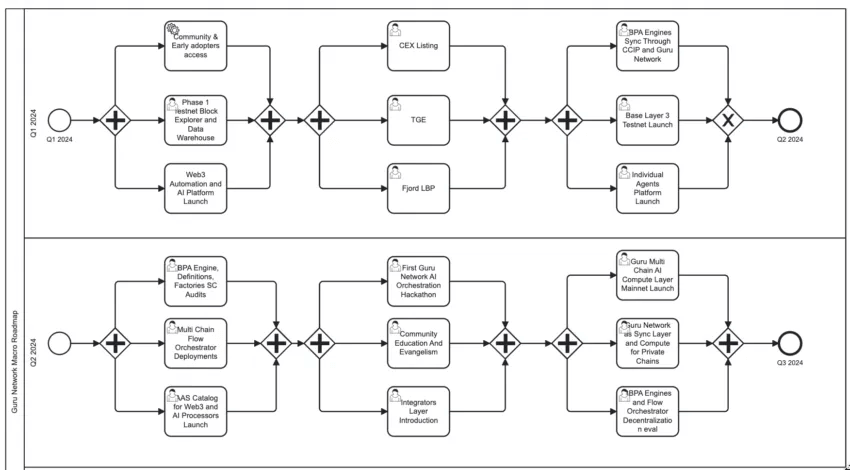
Roadmap e hitos
Por el primer trimestre de 2024, el proyecto se centró en el acceso a la comunidad y a los primeros usuarios, la red de pruebas de la Fase 1 para el Explorador de Bloques y el Almacén de Datos, y la introducción de la plataforma de Automatización e IA web3. En el primer y segundo trimestre también se sincronizaron el motor BBPA y el CCIP de Chainlink.
Durante este periodo también se producirá un evento de generación de tokens, la puesta en marcha del Fjord Liquidity Bootstrapping Pool, el lanzamiento de la red de pruebas Base Layer 3 y el lanzamiento de la plataforma de Agentes Individuales. En los trimestres 2 y 3 se celebrarán hackathons y se fomentará la evangelización de la comunidad.
Los avances en la capa de computación de IA se verán en el tercer trimestre de 2024. La Guru Network también se establecerá como capa de sincronización, computación para cadenas privadas, y descentralizará los motores BBPA y el Flow Orchestrator.
Llevar el mundo de los negocios a la web3 con Guru Network
La Guru Network es una plataforma integral que tiende un puente entre el mundo off-chain y on-chain. Utiliza las innovaciones de la inteligencia artificial y el blockchain para automatizar tareas e impulsar el mundo empresarial hacia el futuro.
Esto permite a los desarrolladores y fundadores hacer lo que mejor saben hacer y centrarse en crear valor para sus clientes. A través de su SDK Guru Framework, Almacén de Datos, Guru Layer 3 y muchos otros servicios, este ecosistema en expansión ofrece un valioso servicio a empresas, proyectos y desarrolladores en web3 y más allá. Un ejemplo de éxito fue DexGuru y ya veremos el desarrollo de la Guru Network.





