Forbes acusó a Binance de la “maniobra de trastienda”, alegando que el exchange transfirió 1,78 mil millones de dólares en stablecoins a fondos de cobertura.
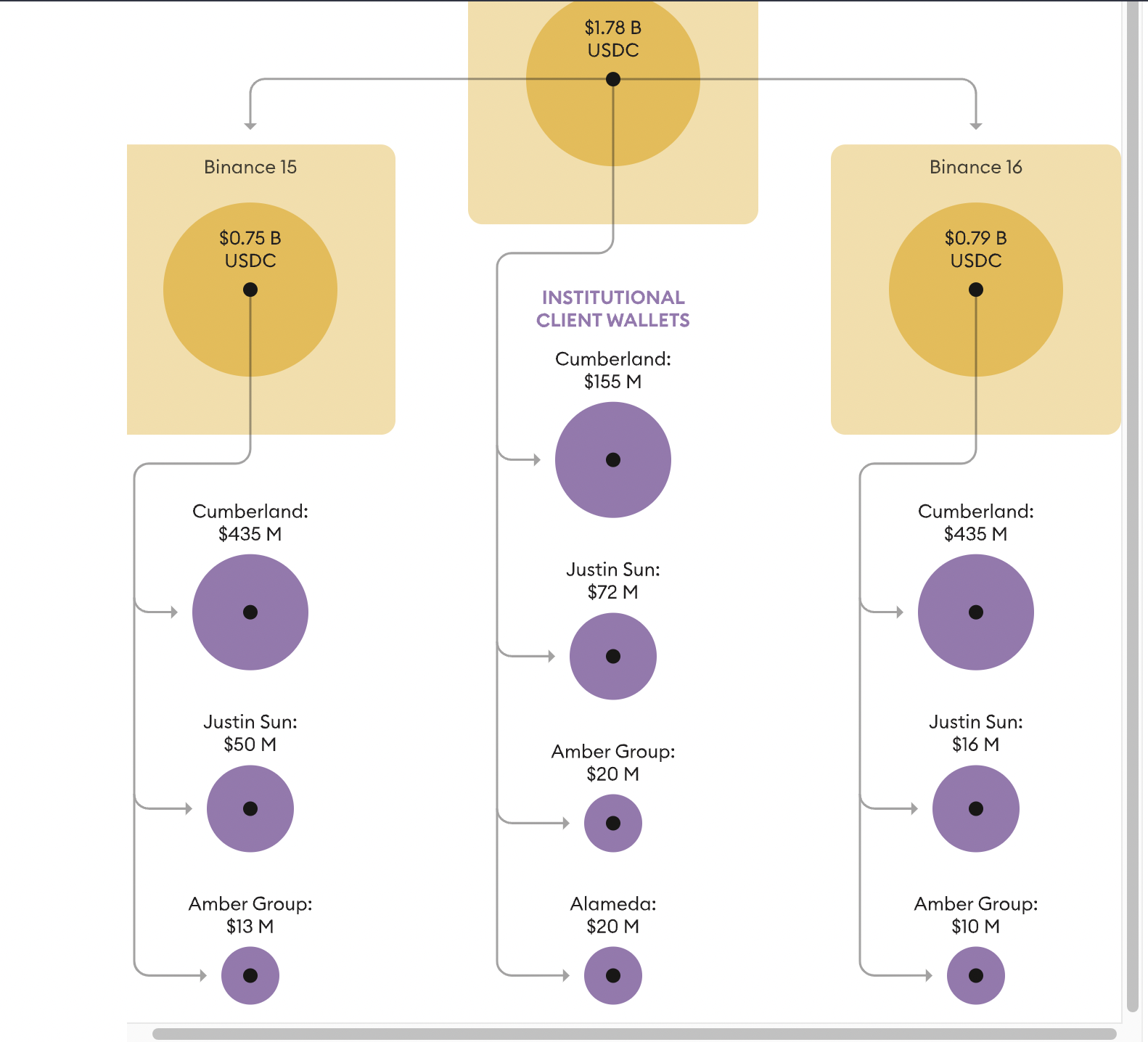
Forbes, una vez más, investigó las actividades en cadena de Binance y descubrió que el exchange transfirió 1,78 mil millones de dólares en fondos de usuarios a varios fondos de cobertura. El artículo revela que el exchange liderado por Changpeng Zhao vació por completo su garantía para B-peg USDC sin reducir su oferta.
Pero, la comunidad sospecha que Forbes está propagando Miedo, Incertidumbre y Duda (FUD) contra Binance.
¿Binance está rompiendo sus propias reglas?
Binance emite un token B para facilitar el uso de otros tokens de blockchain en la cadena BNB. Se supone que el exchange emite B-token solo después de almacenar el 100% de la garantía del token original. Por ejemplo, por cada 100 B-USDC, debe tener 100 USDC como garantía.
Sin embargo, el exchange rompió sus reglas el 17 de agosto, retirando 3,63 mil millones de dólares de su monedero fijo al monedero frío “Binance 8”. Luego devolvió 1,85 mil millones de dólares al monedero pero transfirió los 1,78 mil millones de dólares restantes a un monedero frío Binance 14.
Más tarde, el exchange distribuyó los fondos a una empresa comercial, Cumberland, Amber Group, Alameda Research y al fundador de TRON, Justin Sun.
Un portavoz de Binance aclaró en enero que los fondos fijos se trasladaron por error a monederos fríos. Patrick Hillmann, director de estrategia de Binance, le dijo a Forbes que “no hubo mezclas” y que era una conducta comercial normal.
B-USDC tuvo garantía cero durante cuatro meses
Cuando Binance retiró 1,78 mil millones de dólares de USDC el 17 de agosto, no disminuyó el suministro de B-USDC. La garantía cayó a cero, y el exchange no la corrigió durante cuatro meses.
El artículo también establece que B-USDC tuvo una deficiencia de más de mil millones de dólares en tres ocasiones diferentes. Forbes cree que Binance está haciendo un mal uso de los fondos de los clientes, de forma similar al exchange en bancarrota FTX.
¿Forbes contra Binance?
Pero, en varias ocasiones, la comunidad ha señalado que la publicación tiene debilidad por Sam Bankman-Fried mientras activa FUD contra Changpeng Zhao. El año pasado, la abogada cripto Irina Heaver tuiteó que Forbes informa “mentiras y desinformación”. Además, Zhao demandó a Forbes por difamación y luego abandonó el caso en 2020.





